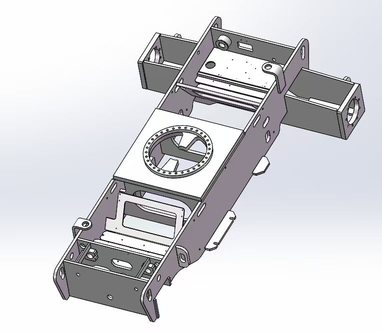
Firefighting aerial work platform chassis for high-altitude rescue   In current firefighting aerial operations, the vehicle frame often cannot withstand the weight and tends to shake violently, which is a common problem in the industry. You must also be concerned about this situation, as it is extremely dangerous during rescue operations. To address this issue, xiangyu baoyuan has developed this "Firefighting Aerial Work Platform Vehicle Frame". With it, the stability and safety during rescue can be significantly improved. This vehicle frame is a core component of the Aerial Work Vehicle Parts. In addition, we also have Excavator Parts, Tower Crane Accessories, and Truck-mounted Crane Parts, which can provide a complete set of engineering accessories in one place. Whether it is fighting fires in high-rise buildings or rescuing large facilities, with it, the rescue operation can be supported, protecting the safety of firefighters and making the rescue process smoother.    This fire-…

Similar

Customizable CNC Bending Machine Press Brake Tooling
28ack Aerial Work Platform Truck Accessories
High Efficiency OEM Mobile Conveyor Accessories XYS1020
Q345B high-strength structural steel tail frame XPY1100G
soil ripper with high-efficiency crushing capability
Heavy Load Excavator Beam XE950 Replacement Part
Mine truck transport vehicle de260 accessory cargo box
Firefighting aerial work platform vehicle xgs22ack turntable
Well Tower Crane Balance Arm For Hoisting Operation
PBT12J Tower crane accessories for maintaining stability
Reliable Tower Crane Accessories Counterweight Boom PBT15AD
Precision hydraulic bending machine parts

Xiangyu Baoyuan Intelligent Manufacturing Co., Ltd.

Xiangyu Baoyuan (Xuzhou) Intelligent Manufacturing Co., Ltd. (hereinafter referred to as "Xiangyu Ba…

Copyrights © 2026 astszcmparts.com All Rights.Reserved .